2026年3月23日,iQQtv
微孢子虫团队在病原体生物学领域顶级期刊PLoS Pathogens(中科院一区Top)在线发表题为“Microsporidian Encephalitozoon hellem inhibits host mitophagy by inducing ERAD to degrade BNIP3L”的研究论文,揭示了微孢子虫通过分泌效应蛋白“劫持”宿主内质网相关降解(ERAD)通路,抑制宿主线粒体自噬的机制。

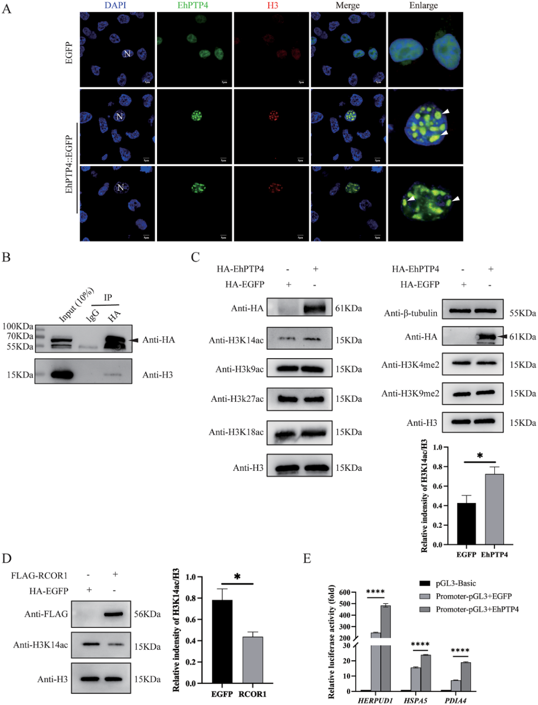
微孢子虫(Microsporidia)广泛感染人类和重要经济动物(蚕、蜂、虾等),营专性细胞内寄生,依赖宿主线粒体提供能量和相关营养物质,能够与宿主线粒体紧密结合并干扰其正常功能。然而,微孢子虫如何抑制宿主细胞对异常线粒体的清除机制(线粒体自噬),是个未解之谜。为回答此问题,研究团队利用海伦脑炎微孢子虫(Encephalitozoon hellem)感染模型,鉴定了一病原分泌性效应蛋白(EhPTP4),该蛋白在感染过程中定位于宿主细胞核内,能够上调宿主ERAD通路关键基因(HERPUD1、HSPA5、PDIA4)的表达,导致宿主蛋白泛素化水平显著提升。蛋白质组测序分析表明,宿主线粒体自噬关键蛋白BNIP3L的泛素化水平明显升高,蛋白量显著降低,导致线粒体自噬被抑制。深入分析发现,EhPTP4能够与宿主细胞核内的表观遗传修饰复合体关键蛋白RCOR1互作,从而调控ERAD通路关键基因区域组蛋白的乙酰化修饰,促进相应基因的表达,激活ERAD通路。

该研究揭示了微孢子虫利用宿主ERAD通路抑制线粒体自噬的感染调控新机制,阐释了病原既干扰宿主线粒体功能又维持宿主线粒体稳态的“平衡策略”,为深入理解微孢子虫致病机制及其感染治疗研究提供了重要参考。

iQQtv
iQQtv
为该论文第一完成单位,硕士研究生邹子筠和胡一博为论文共同第一作者,李田研究员为论文通讯作者。该研究由国家自然科学基金面上项目(3227294)、国家自然科学基金区域创新发展联合基金重点支持项目(U25A20710)、iQQtv
创新研究2035先导计划项目(SWU-XDJH202322)资助。
论文链接://journals.plos.org/plospathogens/article?id=10.1371/journal.ppat.1014078
供稿:汪春霞 李田 审核:代方银